现在考驾照,想知道成本吗?
×

驾考计算器今天已有1152位用户获取了驾考预算

所在城市北京
热门城市:
  • 全国
    • 直辖市:
      *是否已报考驾校
      姓名
      手机
      验证
      驾照
      位置

      同意《隐私政策》《个人信息保护声明》

      ×

      图片验证

      您的驾考预算为

      • 档案费
      • 体检费
      • 拍照费
      • 驾校培训费
      • 考试费
      • 驾驶证工本费
      • 补考费用
      • (按科目二科目三各补考一次计算)
      ×

      驾考计算器今天已有1152位用户获取了驾考预算

      所在城市北京
      热门城市:
      • 全国
        • 直辖市:
          姓名
          手机
          验证
          驾照
          位置

          同意《隐私政策》《个人信息保护声明》

          ×

          图片验证

          您的驾考预算为

          • 档案费
          • 体检费
          • 拍照费
          • 驾校培训费
          • 考试费
          • 驾驶证工本费
          • 补考费用
          • (按科目二科目三各补考一次计算)
          当前位置:首页>驾考圈>科目四>科目四98分一次过|我的高效备考方法​

          科目四98分一次过|我的高效备考方法​

          只看楼主

          😈

          0

          粉丝

          0

          帖子

          0

          回复

          注册:2025-11-10

          发表于 2025-11-12 16:40
          回复:0
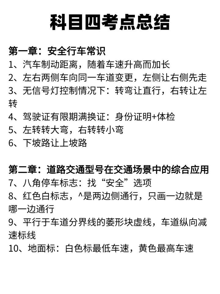
          刚考过科目四,98分顺利拿证!其实科目四没有想象中难,关键要找对方法。看到两千多道题别慌,我来分享自己的备考经验~
          
          我先是找了视频课程整体学一遍,对内容有个基本了解。然后直接开始做模拟考试,把经常错的题目收藏起来,每天专门练习这些错题。
          
          针对容易错的题型,比如扣分题、罚款题这些难点,我单独做了知识点汇总。最重要的是读题要仔细,很多题目会玩文字游戏,一定要理解清楚再选答案。
          
          科目四一共50道题,一题2分,90分就能过,有两次考试机会。用对方法备考真的能事半功倍!
          
          祝大家都能顺利通过考试,早点拿到驾照~

          •  
          • 1
          ×

          提交信息,我们为您推荐最合适的驾校或教练

          姓名
          手机
          验证
          驾照
          位置

          同意《隐私政策》《个人信息保护声明》

          ×

          图片验证

          ×

          想知道报名最低价吗?

          姓名
          手机
          验证
          驾照
          位置

          同意《隐私政策》《个人信息保护声明》

          ×

          图片验证

          ×

          免费通话咨询

          姓名
          手机
          验证
          驾照
          位置

          同意《隐私政策》《个人信息保护声明》

          ×

          图片验证

          留下您的联系方式,不久后会收到来电
          ×

          想知道本地驾校最低价吗?

          姓名
          手机
          验证
          驾照
          位置

          同意《隐私政策》《个人信息保护声明》

          ×

          图片验证

          ×
          ×
          请选择地理位置

          网页君正在成长中

          去APP体验更棒的功能

          ×

          意见反馈

          ×
          ×